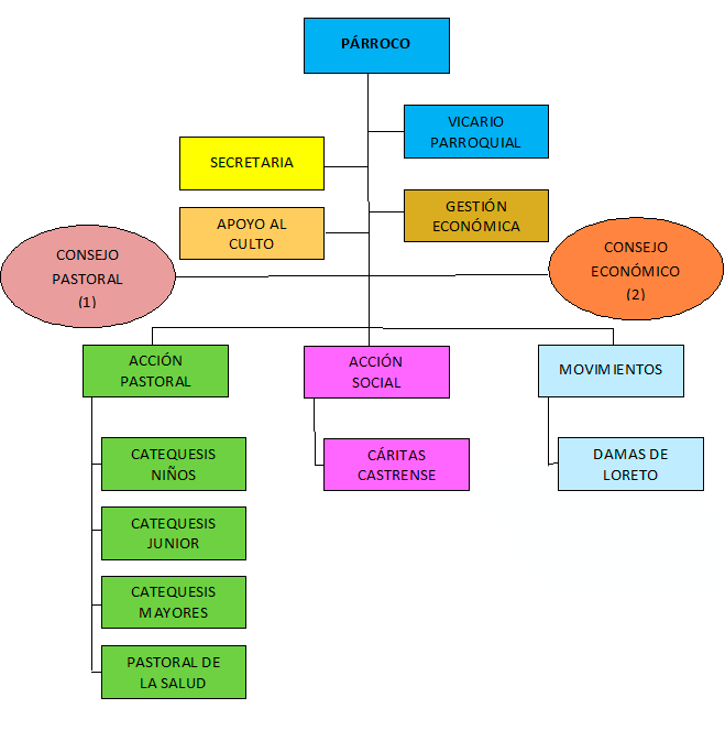
Con el objeto de facilitar la organización, funcionamiento y coordinación de nuestra Parroquia, se establece el siguiente organigrama:

(1) El Consejo Pastoral, es un órgano parroquial, voluntario y consultivo, que preside el
Párroco. Formado por los fieles, junto con aquellos que participan por su oficio en la curia
pastoral de la Parroquia, prestan su colaboración para el fomento de la actividad pastoral.
(2) El Consejo de Asuntos Económicos es un órgano obligatorio, de carácter consultivo que
presta su ayuda al Párroco, o al moderador del equipo sacerdotal, en la administración de los
bienes de la parroquia, expresando y realizando de este modo la corresponsabilidad de los
feligreses. Constituido por el Párroco, Vicario Parroquial, Secretario y Gestor Económico.